浙江新规:这些工业固废可进入生活垃圾焚烧厂协同处置

  • 发布时间:2023-04-04

环卫科技网2月27日从浙江省生态环境厅网站获悉,为贯彻《浙江省固体废物污染环境防治条例》,加强对一般工业固体废物污染防治,有效监管一般工业固体废物处置,浙江省生态环境厅会同省建设厅起草了《生活垃圾焚烧设施协同处置一般工业固体废物推荐名录(第一批)(征求意见稿)》

生活垃圾焚烧设施协同处置一般工业固体废物推荐名录
(征求意见稿)
第一条 根据《浙江省固体废物污染环境防治条例》的有关规定,制定本名录。
第二条 符合下列情形的一般工业固体废物,列入本名录:
(一)与生活垃圾性状相近的;
(二)适合采用焚烧方式进行处置,且进入生活垃圾焚烧处置设施的一般工业固废,不得造成焚烧厂超负荷运行和超标排放,影响其安全运行。
第三条 列入本名录的一般工业固体废物,其产生、贮存、转移等过程管理须执行相关法律法规及规范性文件要求,不得混入生活垃圾,应专车专运,收运车辆应统一标识,并实施联单制度。
第四条 列入本名录的一般工业固体废物不包含工业危险废物。
第五条 本名录根据实际情况实行动态调整。
第六条 本名录由浙江省生态环境厅商浙江省住房和城乡建设厅解释。
第七条 本名录自2023 年 月 日起施行
附表
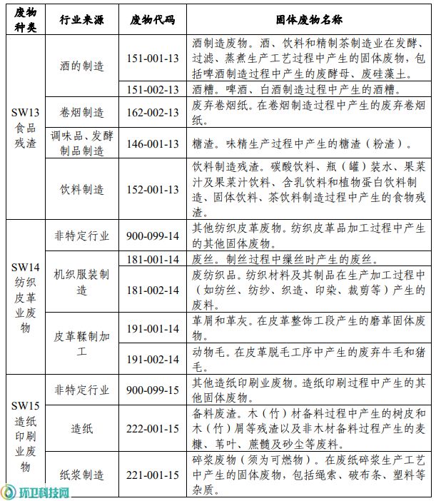
生活垃圾焚烧设施协同处置一般工业固体废物推荐名录

据环卫科技网统计,由于生活垃圾量面临不足,自2021年以来,已有50座以上的生活垃圾焚烧厂拟掺烧市政污泥、厨余(餐厨)垃圾及其他一般工业固废,掺烧的固废种类包括:废旧纺织品、废皮革制品、废木制品、废纸、废橡胶制品、废塑料制品、废复合包装、植物残渣、动物残渣、禽畜粪肥、粮食及食品加工废物、其他食品加工废物等。
编辑部摘自环卫科技网

分享